立博指数 - 立博欧赔指数
设为首页
|
加入收藏
|
返回首页>>
当前科室:
立博欧赔指数第二医院
>>
科室导览
>>
党政职能部门
>>
院长办公室
立博欧赔指数第二医院
院长办公室
网站首页
首页
组织机构设置及联系方式
最新通知
人员简介
工作制度
办事指南
下载专区
您现在的位置:
立博欧赔指数第二医院
>>
科室导览
>>
党政职能部门
>>
院长办公室
>>
办事指南
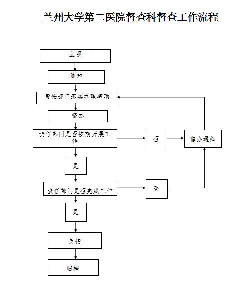
立博欧赔指数第二医院督查科督查工作流程
文章来源:
发布时间:2025年02月27日
点击数: 次
字体:
小
大
上一篇:没有了!
下一篇:
立博欧赔指数第二医院公文发布工作流程图
[ 02-27 ]
搜 索
友情链接