立博指数 - 立博欧赔指数
立博欧赔指数
|
纪委投诉信箱
|
联系我们
|
加入收藏
|
English
搜索
网站首页
医院概览
医院简介
领导团队
医院荣誉
医院文化
图说二院
医院位置
联系我们
科室导览
党政职能部门
临床医学中心
临床、医技科室
科研、研究机构
直属机构单位
第二临床医学院
刘宝厚学术传承工作室
医师介绍
外科系统
麻醉手术科
内科系统
儿童医院
急救中心
肿瘤中心
重症医学科
医技科室
内镜中心
药剂科
健康管理中心
退休专家
就诊指南
最新就诊须知
预约挂号
门诊指南
急诊指南
住院指南
远程会诊
健康体检
检查指南
医保指南
医患沟通
检验检查结果查询
院务信箱
特需门诊
患者自助服务
学科建设
学科平台
学科动态
学科之窗
政策规范
医学教育
师资队伍
本科生教育
研究生教育
教育新闻
住院医师规范化培训
科学研究
科研项目
科研基地
科研成果
科研诚信
下载专区
科研新闻
立博指数
党群部门
学习园地
组织建设
统战工作
纪检监察
职工之家
晚晴风采
青年之声
相关视频
护理园地
护理概况
护理风采
天使剪影
教学科研
护理文化
BPSO专栏
护理专科联盟专栏
RNAO官网
护理科普
后勤之窗
后勤动态
通知公告
健康讲堂
健康视频
专家讲座视频
健康知识
社会公益
义诊通知
公益项目
对外交流
国际合作
海外交流培训
出国指南
医院刊物
医院与医学
院刊
生物医学转化
更多
影像二院
立博欧赔指数第二医院(第二临床医学院)期待…
更多
图说二院
院容院貌
医疗设备
更多
最新更新
医用耗材遴选公告(公告编号YYHCLX2026-…
立博欧赔指数第二医院医护工作服采购项目论…
立博欧赔指数第二医院日常及五金类耗材采购…
更正公告(YYHCLX2026-03)
医用耗材遴选公告(公告编号YYHCLX2026-…
医用耗材遴选公告(公告编号YYHCLX2026-…
医用耗材遴选公告(公告编号YYHCLX2026-…
立博欧赔指数第二医院锅炉房1#溴化锂直燃机…
立博欧赔指数第二医院住院部②中央空调系统…
立博欧赔指数第二医院全院重点部位空调风管…
您现在的位置:
首页
> >
通知公告
>
正文
通知公告
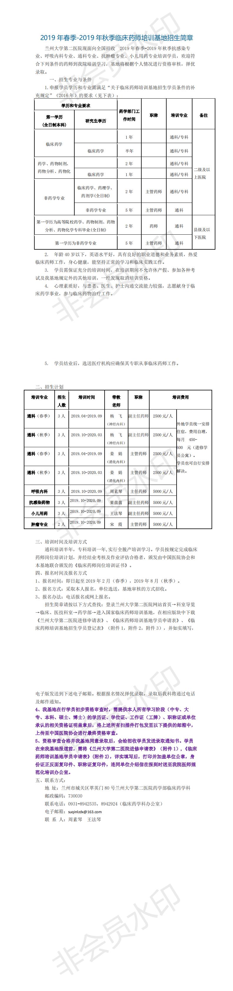
2019年春季-2019年秋季临床药师培训基地招生简章
编辑:
图:
来源:临床药学部
发布时间:2019年04月16日
点击数: 次
字号:【
小
中
大
】
附件1-立博欧赔指数第二医院进修申请表
附件2-国家卫生健康委员会临床药师培训基地学员申请表
附件3-国家卫生健康委员会临床药师培训基地招生学员登记表
分享到:
[字号:
小
中
大
]
[打印文章]
[添加收藏]
相关阅读
上一篇:
采购公告(LDEYZHCG2019-14)
[ 04-10 ]
下一篇:
关于组织推荐2019年度甘肃省皇甫谧中医药科技奖的通知
[ 04-16 ]
预约挂号
出诊查询
医师介绍
就诊指南