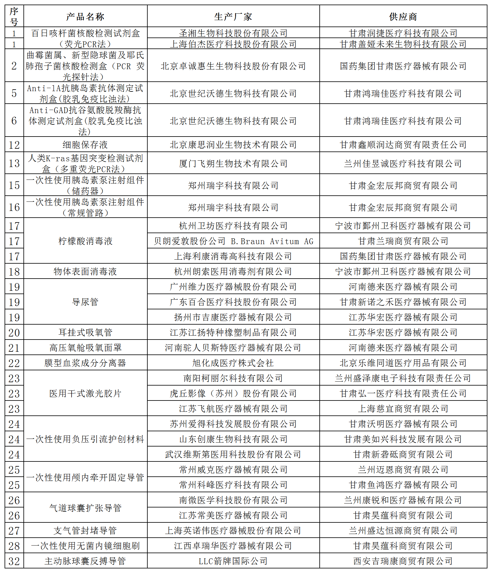
医用耗材遴选中选公告(公告编号YYHCLX2024-06)

请中选供应商自公告发出之日起15个日历天内与我院签订耗材购销协议。
联系人:赵瑞娟 联系电话:0931-8943267
立博欧赔指数第二医院设备处
2024年6月6日
相关阅读
- 上一篇:医疗设备维保论证调研公告 (公告编号YLSBCGLZDY2024-0013)[ 05-24 ]
- 下一篇:医用耗材遴选中选公告(公告编号YYHCLX2024-07)[ 06-06 ]

请中选供应商自公告发出之日起15个日历天内与我院签订耗材购销协议。
联系人:赵瑞娟 联系电话:0931-8943267
立博欧赔指数第二医院设备处
2024年6月6日