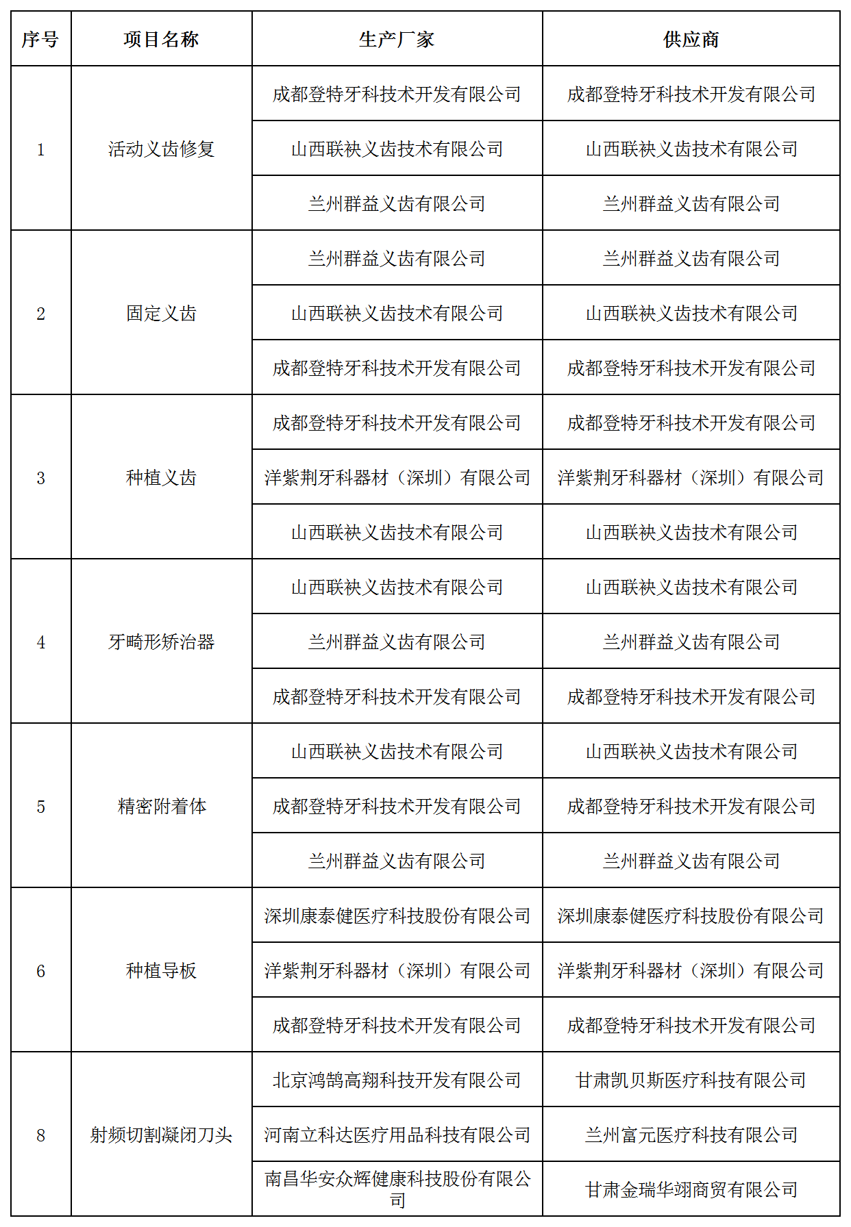
医用耗材遴选中选公告(公告编号YYHCLX2024-16)

请中选供应商自公告发出之日起30个日历天内与我院签订耗材购销协议。
联系人:白婷 联系电话:0931-8943267
立博欧赔指数第二医院设备处
2024年10月30日
相关阅读
- 上一篇:医用耗材遴选中选公告(公告编号YYHCLX2024-15)[ 10-30 ]
- 下一篇:更正公告(公告编号YYHCLX2024-17)[ 10-30 ]

请中选供应商自公告发出之日起30个日历天内与我院签订耗材购销协议。
联系人:白婷 联系电话:0931-8943267
立博欧赔指数第二医院设备处
2024年10月30日