带你走进ICU--重症患者早期康复
ICU是医院中一个特别的地方,它主要通过各种生命支持技术最大程度地挽救患者生命。在临床工作中,经常有家属会问:医生,病人在ICU里面可以活动吗?病人什么时候可以拔管?什么时候可以转出ICU?患者家属会有这样那样的疑问,这其实就是早期重症康复涉及的内容,那么早期康复有什么意义呢?
随着早期重症康复的介入,它的深度和广度得到了进一步扩展,开始关注减少疾病与插管对呼吸系统带来的不良影响,预防因各种并发症导致的撤离呼吸机困难和住院时间延长,维持和改善身体功能,提高生活质量以及降低死亡率,研究表明早期康复对治疗ICU获得性衰弱,瞻望等,改善患者预后对重症患者康复有重要的意义。
如何评估是否需要康复训练?

一、早期重症康复目标
(1)减少患者对机械通气的依赖,促进分泌物的排出,预防肺不张,增加肺复张,改善通气、顺应性和通气血流比,减少呼吸阻力和呼吸做功,优化氧合;
(2)改善呼吸和外周肌肉功能;
(3)促进患者身体、精神和认知功能 最大程度的恢复,重返生活和工作。

二、早期重症康复评估
了解患者的意识状态和配合程度并按康复介入及暂时中止时机的标准判断是否允许康复。
(1)评估患者住ICU前和目前的健康功能状态:包括生理功能、合并症、衰弱状况、认知功能、日常生活活动能力情况等。
(2)评估患者目前的生理功能:包括镇静、疼痛、谵妄、意识关节活动度,肌肉功能,吞咽功能,认知功能状况等情况。
(3)安全性评估:评估患者早期康复获益与风险,以及采取哪种康复治疗策略,了解患者气管插管、CRRT、ECMO、深静脉置管、胃管、尿管、引流管及心电监护等管路和线路情况,确保康复时各管路的安全。
(4)再评估:是ICU患者早期康复安全性和有效性的重要保证,每24小时评估患者对康复治疗的反应,以便随时调整治疗计划;以及阶段性评估康复治疗效果,制定下一阶段的康复治疗计划。

根据患者意识状态、配合程度、病情确定是否、能否进行运动功能评定、心肺功能评定、感觉功能评定、认知功能评定等各项功能评定。
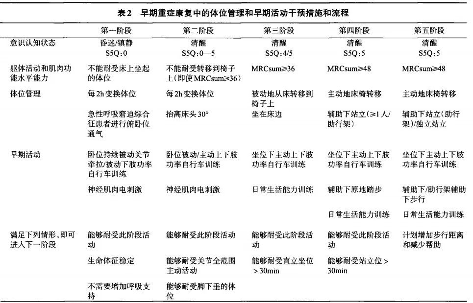
三、早期重症康复方案
早期重症康复的干预方案主要涉及以下几个内容:体位管理和早期活动、呼吸管理、吞咽管理及肌肉再训练。

1.体位管理:特定的体位摆放可以改善通气血流比、肺容积和粘液纤毛功能以及减少呼吸和心脏做功。在生理状态允许的情况下,建议采用起立床或者抬高床头帮助完成体位改变。
2.早期活动:能有效改善肺泡通气、优化通气血流比,并通过重力刺激维持和恢复体液的分布以及减少卧床制动带来的并发症。早期活动包括:规律的床上翻身和活动、从床上坐起、坐在床边、坐在椅子上、站立和步行等。

3.呼吸管理:包括肺复张治疗(通过复张塌陷的肺泡来纠正低氧血症和保证呼气末正压效应的一种干预措施)和胸部物理治疗(帮助患者恢复气道纤毛功能,改善肺容量和通气血流比,减少肺内分流和肺炎进展风险。包括廓清手法、体位引流、高频胸壁振动、正压呼气治疗/震荡正压呼气治疗等)。

4.吞咽管理:采用吞咽肌低频电刺激、口腔感觉运动训练及应用通气说话瓣膜等策略有助于促进吞咽及生理气道功能恢复,同时减少肺炎发生。
5.肌肉力量再训练:包括外周肌力训练和呼吸机训练。一旦患者情况允许,即应尽早开始外周肌训练,在不同体位下进行主动肌肉力量训练;进行呼吸肌训练能提高撤离呼吸机的成功率。

ICU患者早期康复训练,我们在路上
早期康复训练可极大程度缩短患者机械通气时间和ICU住院时间,减少长期卧床引起的并发症,进而帮助患者减轻身体疼痛,促进功能的改善,提高生活质量。运动可以代替药物,但所有的药物都不能代替运动。“动”起来才能“走”出去,ICU早期康复的重要性已深入所有我们ICU医护人员的心,接下来我们将更多的开展早期康复锻炼,为患者早期恢复尽最大努力,打造一个有温度的ICU。




甘公网安备 62010002000586号