医用耗材遴选公告(公告编号YYHCLX2025-14)
立博欧赔指数第二医院近期拟公开遴选以下医用耗材,兹邀请符合资格的供应商参加本次遴选活动。
本次遴选活动遵照《医疗机构医用耗材管理办法(试行)》(国卫医发〔2019〕43 号)、《甘肃省公立医疗机构高值医用耗材阳光采购实施方案》(甘药采发〔2016〕6 号)等及我院相关制度执行。
本公告内医用耗材若在我院已有供应商,如该供应商有继续供货及合作意愿,则必须报名参加此次遴选(2023年8月以后我院公开遴选中选的医用耗材及供应商除外)。
本次遴选活动结束,中选耗材签订购销协议后,我院原有购销协议中的同类医用耗材则停止供应(2023年8月以后我院公开遴选中选的医用耗材及供应商除外)。
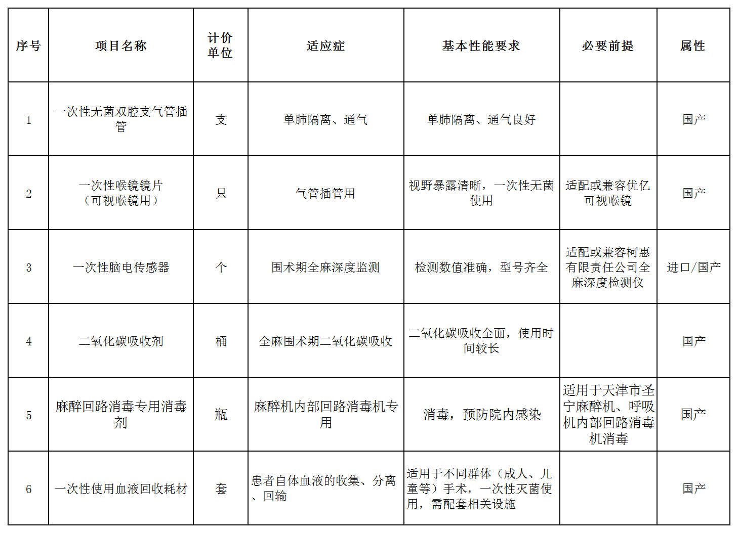
一、医用耗材遴选内容一览表:

二、遴选要求及有关说明:
(一)报名的供应商应为依法设立的独立法人机构,能独立承担法律责任;具有良好商业信誉和健全的财务会计制度;具有履行合同所必须的专业技术能力;具有依法缴纳税收和社会保障资金的良好记录;参加此项采购前三年内,在经营中没有重大违法记录;供应商应具备与所销售产品对应的医疗器械经营范围和生产商的合法有效的授权等其他必须具备的资质;不接受联合体报名;
(二)报名参加遴选的医用耗材必须为“药品和医用耗材招采管理子系统”平台目录内品种;
(三)报名的供应商须提供真实、合法相关资质及其他必要材料;提供虚假材料的供应商将被终止本次参与资格并承担相应责任;
(四)供应商对每一产品只能选择一个生产企业进行报名;
(五)供应商代表在遴选评议现场递交遴选文件;须携带样品;
(六)经过综合评分(见附表1),按各供应商综合得分从高到低排序,以排名顺序初步遴选供应商(综合得分相同时,以报价由低到高进行排序);需试用的医用耗材,设备处于初步遴选后联系供应商;初步遴选结果(或包括试用意见)提交医院医用耗材管理委员会审核确定后,在医院官网发布遴选结果公告;
(七)中选产品与医院签订购销协议,协议有效期三年;在购销协议执行期间,因国家、省、市相关政策调整因素,或供应商相关资质过期导致无法供货,医院终止购销协议;
(八)供应商须承诺,产品报价不得高于“药品和医用耗材招采管理子系统”最低价格,最终中选的产品,须在药品和医用耗材招采管理子系统进行价格确认,且实行实时价格联动机制;若生产企业不予确认中选价格,医院将按照相关规定执行。
(九)中选供应商须加入医院医疗供应链管理系统(SPD),并与相关服务方签署协议;
(十)我院副科级(按副科级管理)以上干部及其父母、配偶、子女及其配偶作为法人、企业负责人、股东的供应商,不可参加本次遴选活动;其他职工及其父母、配偶、子女及其配偶作为法人、企业负责人、股东的供应商,须先向院方报告,待院方做出评估后确定可否参加本次遴选活动;
三、报名时须按顺序提供的材料:
(一)只接受现场报名,供应商须提供加盖公司公章的供应商报名表(附表2);
(二)供应商法人代表身份证复印件、法人授权委托书及被委托人的身份证复印件;
(三)供应商营业执照副本(复印件加盖公章供我院备案),相关经营许可资质;
(四)提供“信用中国”、“中国政府采购网”网站查询记录截屏。根据《关于在政府采购活动中查询及使用信用记录有关问题的通知》(财库[2016]125号)的要求,采购人/采购人将通过“信用中国”网站 (www.creditchina.gov.cn)、“中国政府采购网”网站(www.ccgp.gov.cn)等渠道查询供应商在采购公告发布之日前的信用记录并保存信用记录结果网页截图,拒绝列入失信被执行人名单、重大税收违法案件当事人名单、政府采购严重违法失信行为记录名单中的供应商禁止报名参加本项目的采购活动。
四、遴选文件的编制:
(一)递交的遴选文件按如下顺序制作装订:
1.遴选文件资料封面:资料封面需标注序号及产品名称、供应商单位、联系人及联系方式;
2.供应商资格声明(按照附表3要求填写);
3.医用耗材遴选自查审核表(按照附表4 要求填写);
4.遴选活动商业关系承诺书(按照附表5要求填写);
5.产品信息报价表所列产品均须提供甘肃省“药品和医用耗材招采管理子系统”平台中标目录截图(截图信息包含但不限于产品注册证号、规格型号、价格区间);
6.产品信息及报价表(按照附表6(更新版)要求填写),该表必须电脑打印;
7.加盖供应商单位公章的法定代表人身份证复印件、法人授权委托书、授权代表的身份证复印件;
8.供应商和各级授权经销商的营业执照、《医疗器械经营企业许可证》或二类医疗器械备案凭证副本复印件加盖单位公章;
9.生产企业的营业执照、《医疗器械生产企业许可证》或二类医疗器械备案凭证复印件加盖单位公章;
10.各级代理商授权书,进口产品附中文翻译件;
11.完整的医疗器械产品注册证(首页、注册登记表、附页)或备案凭证(一类医疗器械),过期注册证的延期通知视为有效,受理通知视为无效;
12.产品信息报价表所列产品均须按照规格型号提供由专业机构出具的检验报告;
13.所报名产品近一年与兰州市区内、兰州市区外三甲医院的成交记录(提供发票复印件或签署的合同复印件,加盖鲜章),填写产品业绩表(附表7);
14.“信用中国”和“中国政府采购网”网站查询记录截屏;
15.产品说明书;产品技术彩页;
16.供应商配送服务能力相关佐证资料、企业质量认证体系相关证明及产品质量认证证书等资料。
(二)遴选文件内容应清晰可见,并按照遴选文件规定在遴选文件需要签名的位置签名,每页加盖单位公章。
(三)遴选文件中的任何行间插字、涂改和增删,改动的地方加盖单位章或由联系人签字确认。未按上述要求签署的,该文件无效。
(四)报名多个序号产品时,每个序号产品的报名资料和遴选文件需单独完整装订,混装或资料不完整视为无效。
(五)遴选评议现场提交一正四副遴选文件,A4纸张胶制装订成册,并编制总目录,密封。
(六)遴选评议现场单独提交遴选样品核对表(附表8),现场核对后留底。
(七)供应商提供的遴选文件不符合以上编制要求的,取消本次遴选资格。
(八)无法提供样品的,取消本次遴选资格。
五、时间安排
(一)报名时间:2025年7月30日早上10:00-12:00
(二)报名地点:行政二号楼1楼115室
(三)供应商递交遴选文件时间:
序号 1-6包 :2025年8月1日上午8:20-8:35
(四)供应商递交遴选文件地点:报名现场告知
(五)遴选时间:
序号 1-6包 :2025年8月1日上午8:40开始
(六)遴选地点:报名现场告知
备注:供应商没有在规定时间送达遴选资料,视为自动放弃遴选资格。
六、联系方式
联系电话:0931-8943267 联系人:白婷
获取本次遴选相关文件请扫描下方二维码

立博欧赔指数第二医院 设备处
2025 年7月23日
相关阅读
- 上一篇:消化内镜维保论证调研公告 (公告编号:YLSBCGLZDY2025-008)[ 07-18 ]
- 下一篇:医疗设备采购论证调研公告 公告编号YLSBCGLZDY2025-00024[ 07-23 ]










甘公网安备 62010002000586号