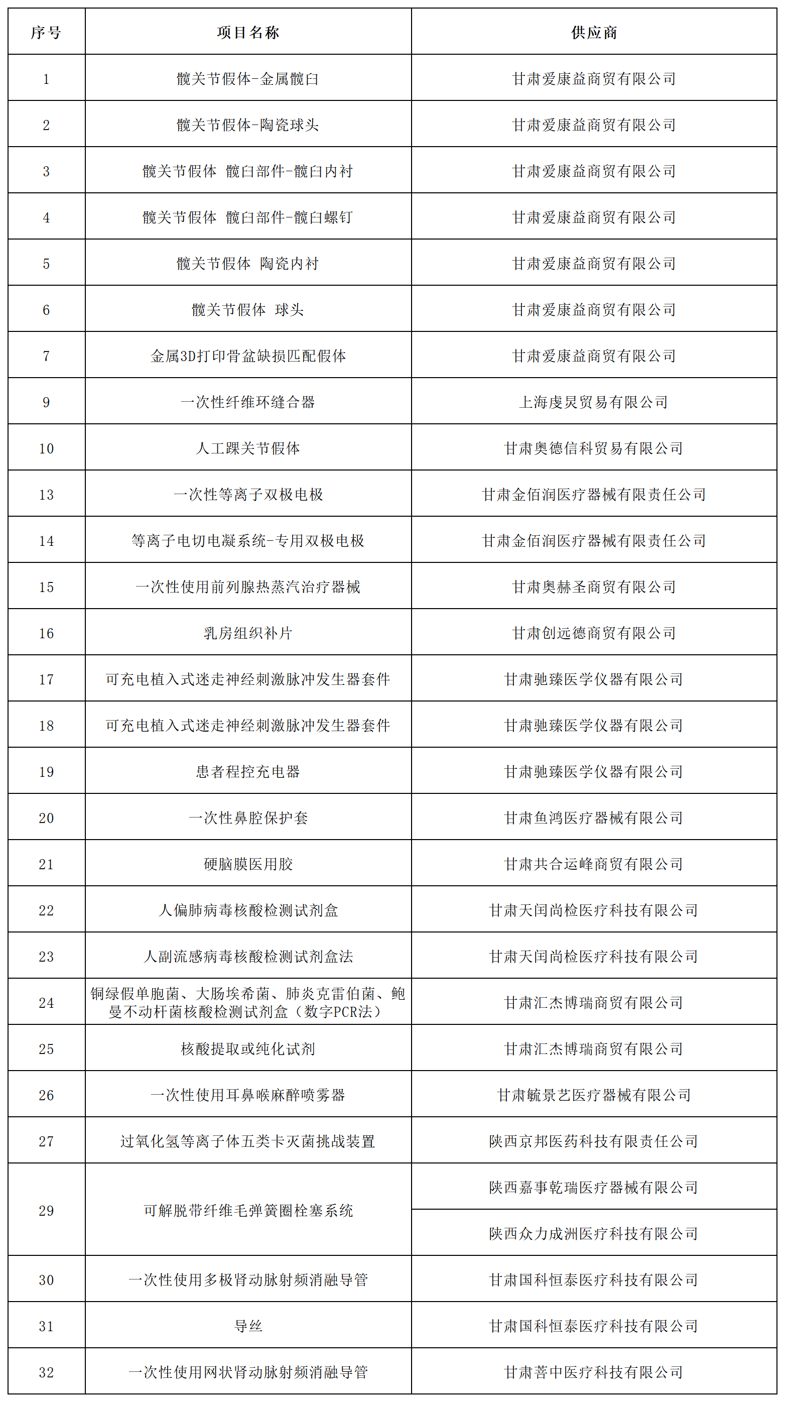
医用耗材遴选中选公告(公告编号YYHCLX2025-16)

请中选供应商自接到医用耗材中选通知书之日起30个工作日内与我院签订耗材购销协议。
联系人:白婷 联系电话:0931-8943267
立博欧赔指数第二医院设备处
2025年9月23日
上一篇:医用耗材遴选公告(公告编号YYHCLX2025-20)[ 09-17 ]
下一篇:医用耗材遴选公告(公告编号YYHCLX2025-21)[ 09-24 ]

请中选供应商自接到医用耗材中选通知书之日起30个工作日内与我院签订耗材购销协议。
联系人:白婷 联系电话:0931-8943267
立博欧赔指数第二医院设备处
2025年9月23日