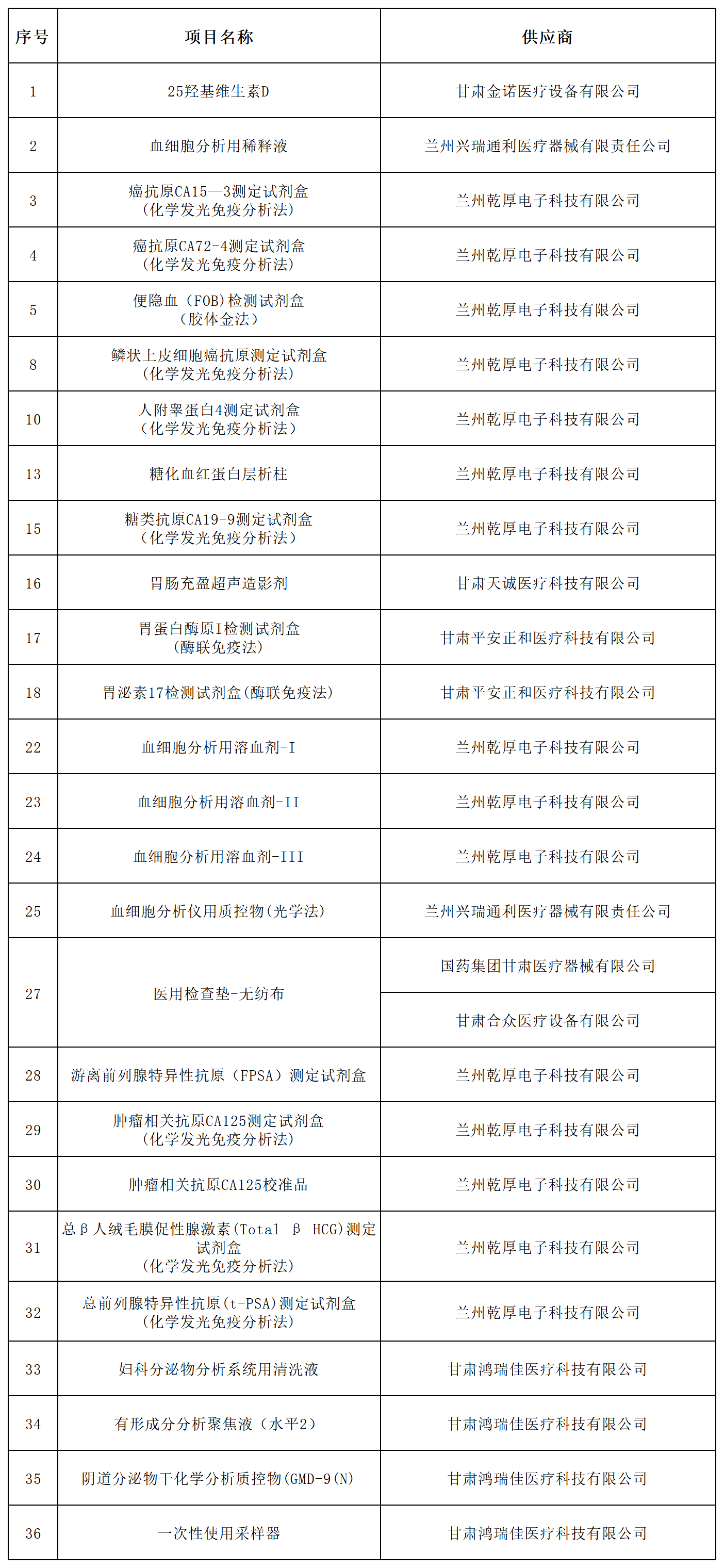
医用耗材遴选中选公告(公告编号YYHCLX2025-19)

请中选供应商自接到医用耗材中选通知书之日起30个工作日内与我院签订耗材购销协议。
联系人:白婷 联系电话:0931-8943267
立博欧赔指数第二医院设备处
2025年12月3日
相关阅读
- 上一篇:医用耗材遴选中选公告(公告编号YYHCLX2025-18)[ 12-03 ]
- 下一篇:更正公告(YYHCLX2025-26)[ 12-05 ]

请中选供应商自接到医用耗材中选通知书之日起30个工作日内与我院签订耗材购销协议。
联系人:白婷 联系电话:0931-8943267
立博欧赔指数第二医院设备处
2025年12月3日