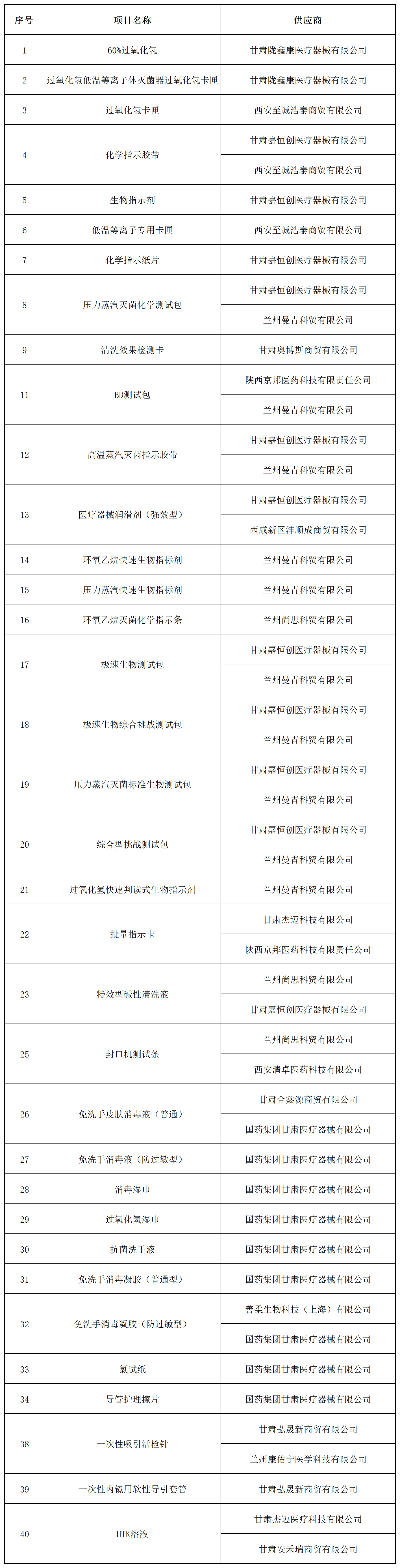
医用耗材遴选中选公告(公告编号YYHCLX2025-24)

请中选供应商自接到医用耗材中选通知书之日起30个工作日内与我院签订耗材购销协议。
联系人:白婷 联系电话:0931-8943267
立博欧赔指数第二医院设备处
2026年2月25日
相关阅读
- 上一篇:立博欧赔指数第二医院开水房定制不锈钢置物台架采购项目论证调研公告[ 02-25 ]
- 下一篇:医用耗材遴选中选公告(公告编号YYHCLX2025-25)[ 02-25 ]

请中选供应商自接到医用耗材中选通知书之日起30个工作日内与我院签订耗材购销协议。
联系人:白婷 联系电话:0931-8943267
立博欧赔指数第二医院设备处
2026年2月25日