急诊就诊须知
急诊就诊须知
一、 急诊设置
急诊科一楼诊区内设有预检分诊台、挂号收费处、抢救室、急诊治疗室、急诊化验室、B超检查室、取药处等。
二、 服务时间
24小时服务。
三、 诊病程序
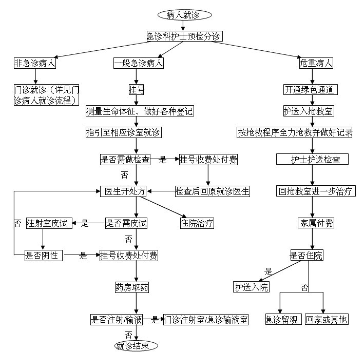
1、急诊病人就诊流程图
2.详细说明:
(1) 挂号:到急诊预检分诊台接受预检,根据分诊结果选择相关诊室挂号。病情危重患者可先抢救、治疗、再补挂号。
(2) 就诊:凭病历、挂号单到相应诊室就诊,危重患者由护士安排优先诊病。
(3) 定价、交费、取药:持处方、治疗单、验单、检查单到药房、急诊收费处进行药品计价、交费、取药。
(4) 放射检查:
a、 地点:设在急诊一楼。
b、 项目:胸透、X光照片、头颅CT等。
c、 持申请单到急诊收费处定价交费,随后到放射科登记、检查。
d、 如病情危重,检查结果由放射科医生直接向急诊科医生报告。
(5) 急诊检验:
a、 急诊检验设在急诊一楼。
b、 持验单到急诊收费处定价、交费。
c、 抽血检验:凭已交费验单抽血化验,危重病人由护士到床边抽血。
d、 大、小便常规检查:凭已交费验单将大、小便标本送急诊检验室化验,送检后
一小时左右发报告。
(6) 注射和补液治疗:需注射药物治疗的患者,凭病历、已交费的治疗单及在药房领取的药物到急诊输液、注射室进行。
(7)留观治疗:如病情需要留观治疗的,请在护士协助下,入住观察区。
相关阅读
- 上一篇:儿童意外伤害的急救原则[ 08-01 ]
- 下一篇:急诊抢救室须知[ 07-03 ]










甘公网安备 62010002000586号